网站支持IPv6
繁體
无障碍浏览
长者专区
登录
注册
县政府
政务公开
政务服务
互动交流
政府数据
走进新晃
首页
>
政务公开
>
部门信息公开目录
>
县财政局
>
财政信息
>
预决算公开
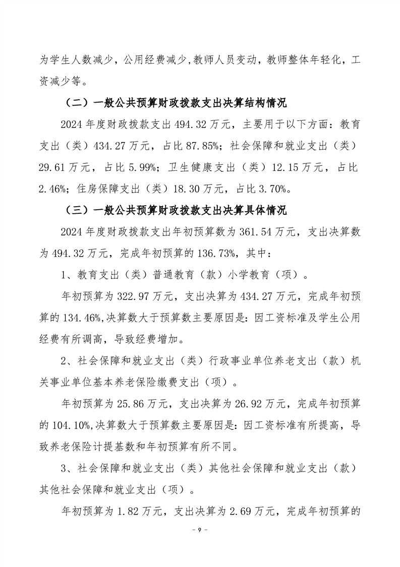
2024年度新晃侗族自治县凉伞镇凳寨完全小学部门决算
发布时间:2025-08-22 14:39
信息来源:新晃县财政局
相关附件
2024年度新晃侗族自治县凉伞镇凳寨完全小学部门决算公开表.xlsx
2024年度新晃侗族自治县凉伞镇凳寨完全小学预算支出绩效相关文档及表格.rar
扫一扫在手机打开当前页
打印本页
关闭窗口
分享到