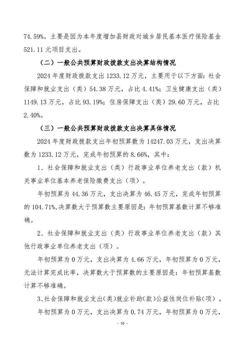
网站支持IPv6
繁體
无障碍浏览
长者专区
登录
注册
县政府
政务公开
政务服务
互动交流
政府数据
走进新晃
首页
>
政务公开
>
部门信息公开目录
>
县医疗保障局
>
财政信息
2024年度新晃侗族自治县医疗保障局部门决算
发布时间:2025-08-21 17:07
信息来源:新晃县财政局
相关附件
2024年度新晃侗族自治县医疗保障局部门决算公开表.xlsx
2024年度医疗保障局预算支出绩效相关文档及表格.rar
扫一扫在手机打开当前页
打印本页
关闭窗口
分享到