网站支持IPv6
繁體
无障碍浏览
长者专区
登录
注册
县政府
政务公开
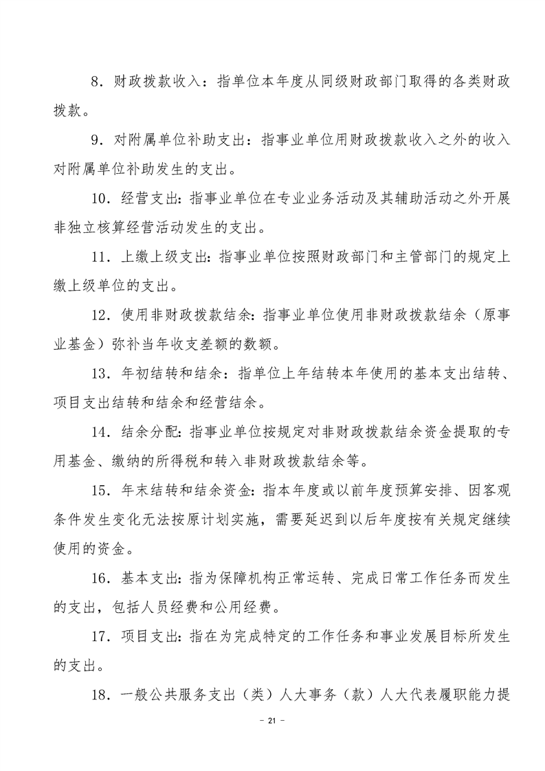
政务服务
互动交流
政府数据
走进新晃
首页
>
政务公开
>
乡镇信息公开目录
>
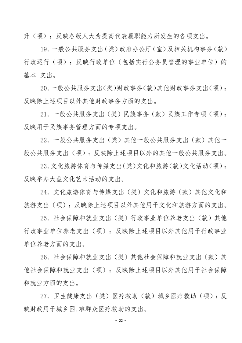
步头降苗族乡
>
财政信息
2024年度新晃侗族自治县步头降苗族乡人民政府部门决算
发布时间:2025-08-20 15:33
信息来源:新晃县财政局
相关附件
2024年度新晃侗族自治县步头降苗族乡人民政府部门决算公开表.xlsx
2024年度步头降乡人民政府预算支出绩效相关文档及表格.rar
扫一扫在手机打开当前页
打印本页
关闭窗口
分享到